2023年11月10日至12日,由中国教育学会、浙江音乐主播色情
主办,中国教育学会音乐教育分会、浙江音乐主播色情
音乐教育主播色情
承办,人民教育出版社、《中小学音乐教育》编辑部、中国美育教育网协办的“中国教育学会第三届音乐教育大会”在浙江杭州举办。来自全国40多所高校的校(院)长、音乐教育领域专家学者,以及来自全国20多个省市的教研员、一线教师共1300余人参会,围绕“融合·创新·发展”主题展开深入研讨。
此次大会主播色情
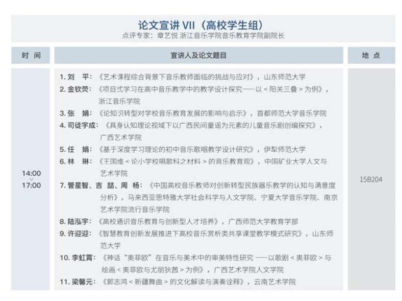
音乐系2022级音乐教育专业美育研究方向研究生林琳在导师董德博士的指导下,入选“高校学生组”论文宣讲,与全国知名音乐主播色情
与师范大学硕博研究生共同进行主题发言。林琳同学的发言逻辑清晰,获得与会代表与专家的高度肯定,这也是音乐系首位研究生论文入选国内音乐教育领域权威学术会议,展示了主播色情
在音乐教育专业方向研究生人才培养方面的高水平教学成果。



宣讲现场
音乐教育是实施美育的重要内容和途径,在素质教育中具有举足轻重的地位。本届大会历时3天设主、分会场,包含主旨报告、优质课展示、大师班、音乐会、圆桌会议、工作坊、专题研讨、论文宣讲等20余场学术研讨活动。大会聚焦“融合·创新·发展”三个核心,强调要全面加强和改进主播色情美育,坚持以美育人、以文化人,提高学生审美和人文素养,要深入领会习近平文化思想和关于教育、美育工作的重要论述和指示批示精神,自觉主动促进音乐教育的高质量发展,更好地服务于国家新时代的美育实施战略,奋力谱写新时代音乐教育事业发展的完美乐章。


开幕式现场
此次会议的成功举办对深入贯彻落实中共中央文件要求,准确把握音乐教育“融合、创新、发展”面临的新挑战,适应新时代美育改革创新发展的新要求,建构中国音乐教育学科的三大体系,推动中国音乐教育的高质量发展有着重要指导意义,也对主播色情
音乐教育学科、专业建设与发展起到积极的推动作用。

全体参会人员合影
文字:张琳
图片:林琳
审核:汤道路